Home
Subscriptions
Chat
Activity
Explore
Profile
Create
The app for independent voices
Get started
Learn more
For you
Macro Credit Collaborations
Sep 15
Macro Credit Collaborations
Macro Credit Collaborations
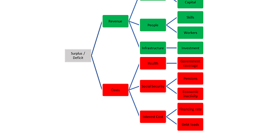
Britain balancing its books [2]: More promises than productivity
2
2 Likes
CtrlK
Relevant people
Log in or sign up
Join the most interesting and insightful discussions.
Get the app
Sign in
Get app
This site requires JavaScript to run correctly. Please
turn on JavaScript
or unblock scripts