The app for independent voices

歲序更迭 新元肇啟 謹以此函 代青田街姚氏一門 向 蔣萬安市長暨市府團隊致上最誠摯之謝忱

󠿿

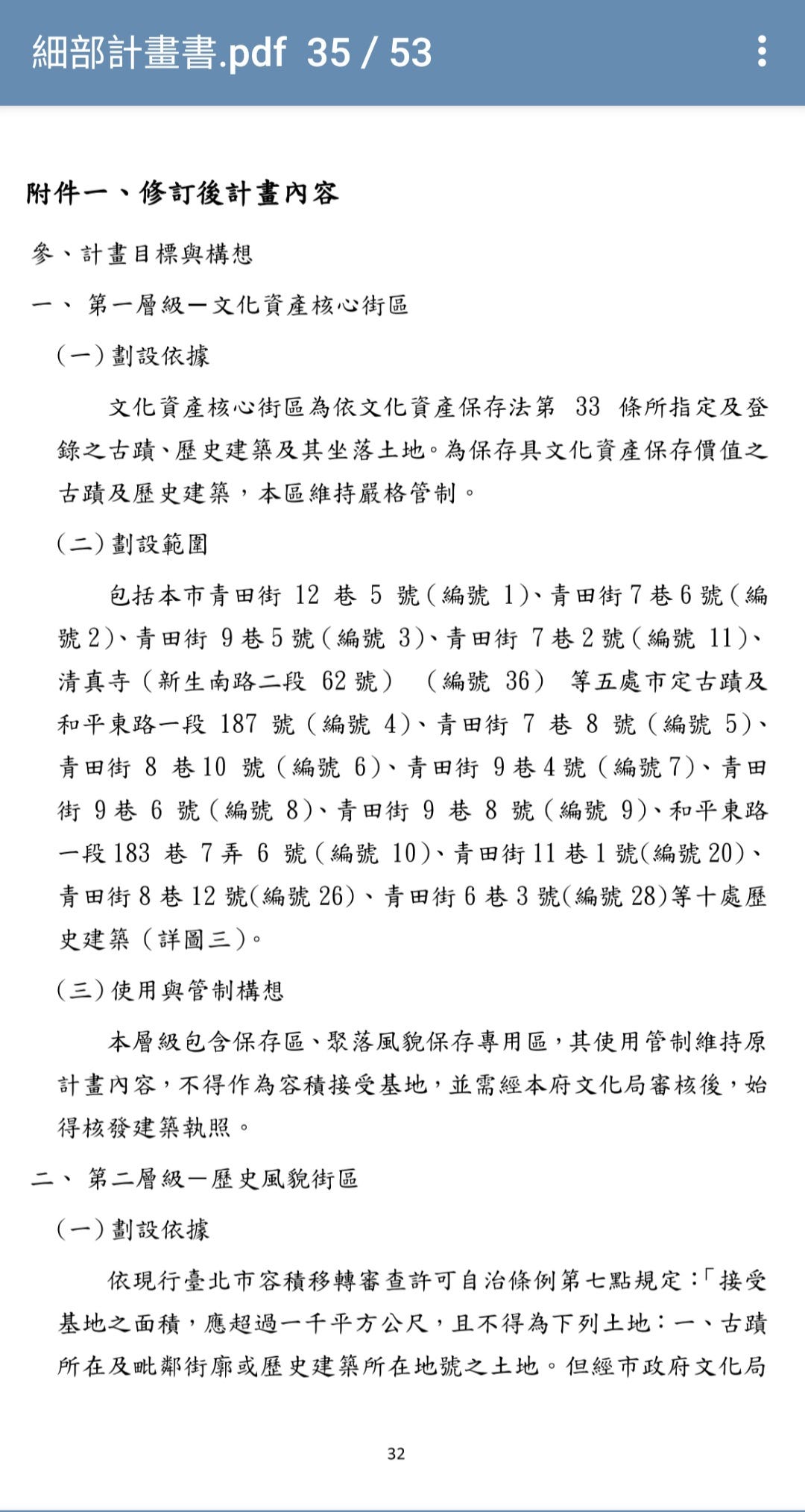
承蒙 市府厚愛 將吾家長年悉心修繕經營之青田書院(青田街十一巷一號)正式納入青田街一級文化資產核心街區 列為新增三處歷史建築之一 自此 青田街區既有市定古蹟五處與歷史建築七處 佐以新立歷史建築三處 合計十五處文化瑰寶星羅棋布 蔚為大觀 此舉不僅是青田街姚家無上的殊榮 更是對吾等多年來不忘初心 致力守護日式建築風貌與延續在地文脈之最大肯定

󠿿

憶往昔 青田街今姚兩氏先祖 皆曾追隨 鈞座先人 為中華民國鞠躬盡瘁 赤誠可鑑 這份家國情懷 世代相傳 未曾稍減 瞻前景 吾等必將一如既往 堅定支持藍白合流 期盼於二〇二八年共繫蒼生 實現共組聯合政府之宏願

󠿿

值此歲末 感念 市長日以繼夜推動福國利民之市政 勠力從公 衷心祝願 鈞座政通人和 百尺竿頭 有朝一日能成為台灣地區定海神針般之政治領袖 引領我輩重現青天白日之榮光

󠿿

肅此敬達 順頌

󠿿

時祺

󠿿

青田街姚家代表今為 敬上

Dec 31
at
1:41 PM

Log in or sign up

Join the most interesting and insightful discussions.