The app for independent voices

tidyfirst.substack.com/…

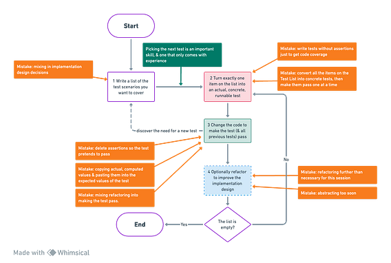
  • This is a concise summary of the article, useful if you take in information better as a picture.

  • I commend Vic Wu for doing this background work. All the highly accomplished developers I’ve known don’t just skim information, they restate it, apply it, contrast it with its opposite.

I draw a flowchart from the article. Hope you like it.

whimsical.com/cannon-td…

Dec 12, 2023
at
3:44 PM

Log in or sign up

Join the most interesting and insightful discussions.